|
Selected Past Students
Note that I currently do not take any new PhD students.
|
|
|
|
| Jun 2025–Sept 2025 |
- Internship: New approaches to implementing Quantum Reservoir Computing models.
- Program: AIntern, Quantum AI Foundation (Poland) and Enquanted (Australia)
- Interns: Stanisław Władyka (Part-Time / Enquanted)
- Role: Supervisor, With: Sebastian Zając as Assoc. Supervisor
- Research Tradition: Quantum Machine Learning
- Methods: Quantum Reservoir Computing, Experimental
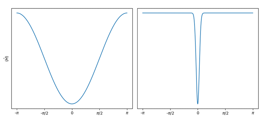
- Description:
Achieving high effectiveness and efficiency of Quantum Reservoir models is very difficult.
This project, therefore, undertook analysis of factors influencing the quality of such models.
The project, also investigated the emergent property of reservoir dual short- and long-term memory,
which had a very significant impact on the model performance.
- Status: Completed
|
Figure. QRC PCA analysis (Click image)
|
| Jun 2025–Sept 2025 |
- Internship: Investigation of Quantum Autoencoder Architectures for Effective Signal and Time-Series Denoising.
- Program: AIntern, Quantum AI Foundation (Poland) and Enquanted (Australia)
- Interns: Jakub Zwoniarski and Artur Strąg (Part-Time / Enquanted)
- Role: Supervisor, With: Sebastian Zając as Assoc. Supervisor
- Research Tradition: Quantum Machine Learning
- Methods: Quantum Autoencoders, Experimental
- Description:
The aim of this prroject was implementation, analysis and assessment of Quantum Autoencoder performance, based on its architecture.
The primary application of such Quantum Autoencoers was removal of noise from signals and time series.
- Status: Completed
|
Figure. Comparison of QAE architectures (Click image)
|
| 2020-2025 |
- Project: An Artificial Intelligence System for Visual Sentiment Analysis and Transformation in Tourism Marketing
- Thesis Title: A Design Framework and AI System for Affective Image Generation to Influence Emotional Response of Tourists
- Student: Thuc Nguyen (Full-Time PhD Student / Deakin DISBA)
- Role: External Supervisor / Technology Advisor, With: Lemai Nguyen and Professor Michael Polonsky as Co-Supervisors
- Research Tradition: Design Science
- Methods: Deep Learning (GANs), Transfer Learning
- Description:
Emotion is a critical component of tourism marketing images, significantly influencing potential tourists’ behaviour and decision-making.
This thesis aimed to develop an AI system for visual sentiment transformation (VST) with application to tourism marketing images.
The developed model enhances the accuracy of emotion estimation in tourism marketing images, and utilises visual features and expressed emotions (VFE),
to modify image visual features, while preserving their photorealism and aesthetic quality, to align its emotional content with the viewer’s required emotional states.
The thesis extends the Stimulus-Organism-Response (SOR) theoretical framework into a Computational SOR (CSOR) framework.
Evaluation results demonstrate that our domain-specific VSA model outperforms state-of-the-art generic VSA models.
- Status: Completed
- Publications:
- Thuc Nguyen, Lemai Nguyen, Huy Quan Vu and Jacob Cybulski, "A Design Framework and AI System for Affective Destination Image Generation to Influence Tourists’ Emotional Response", Australasian Conference on Information Systems ACIS'2022, Melbourne, Australia.
- Thuc Nguyen, Huy Quan Vu, Lemai Nguyen and Jacob Cybulski (2024): "The Power of Uniqueness: Enhancing Competitiveness through Concept Modelling and the Identification of Unique Travel Experiences." Proc. HICSS-57, Hawaii International Conference on System Sciences, Jan 3-6, 2024, Hawaii, USA.
|
Figure. Automatic clustering of images into concepts (Click image)
Figure. Style transfer to trigger emotional response to image perception: original image (left), source of style with emotional attributes (middle), altered image (right) (Click image)
|
| 2023 |
- Project: Quantum Computing in Radar Signal Analysis
- Student: Mark A. Blashki (Hons Student, Deakin SIT)
- Role: Supervisor
- Methods: Quantum Machine Learning, IBM Quantum, Qiskit
- Description:
This study explores the applications of quantum computing methods to radar signal analysis for Electronic Support Measures (ESM). As the dense signal environment continues to pose challenges, traditional signal processing techniques are struggling to keep up. Hence, novel approaches are needed to address these emerging threats. While there is some research exploring new techniques in radar signal processing - such as Artificial Intelligence (AI) and Machine Learning (ML) - surprisingly little work has been done in quantum computing’s application to Electronic Warfare (EW) signal processing. This report presents a survey of current research and an exploratory probe into quantum encoding, pulse detection, and frequency characterisation of radar signals.
The project is undertaken in two phases. In the first phase, a suitable radar signal data generator is developed, and then methods of quantum signal encoding are explored. In the second phase, quantum analysis of the encoded signal is conducted for pulse detection and frequency estimation.
-
Status: Phase 1 completed (June 2023), Phase 2 and the project was completed (October 2023)
|
Figure. Radar signal vs its quantum feature detection (Click image)
|
| 2022 |
- Project: Investigation of Barren Plateaus in Quantum Neural Network Development
- Student: Thanh (Tim) Nguyen (Hons Student, Deakin SIT)
- Role: Supervisor
- Methods: Quantum Machine Learning, IBM Quantum, Qiskit
- Description:
Quantum neural networks (QNN) are machine learning models which aim to utilise quantum computing algorithms to improve training regimes for classical artificial neural networks. One of the approaches to implementing QNNs is to employ variational quantum algorithms (VQA), which take advantage of optimisation algorithms executed on classical hardware to train parametrised quantum circuits, while using quantum machines to model the landscape of the loss function and efficiently estimate its gradient. As compared with classical neural networks, using VQA allows training of a well-designed QNN to rapidly converge to a solution, while avoiding many problems commonly present in training classical neural networks.
QNNs however have their own trainability issues, which can manifest in large variational QNN circuits, either due to their depth, the large number of qubits, or poor initialisation of circuit parameters. One such problem is the emergence of large flat areas in the loss function landscape, called barren plateaus, which impede effective circuit optimisation. The methods of preventing the formation of barren plateaus or mitigating their presence in circuit optimisation have been proposed and their variants are vigorously pursued. However, efficacy of each method in the context of the QNN architecture and training data remains an open question. This project therefore aims to investigate the effectiveness of different approaches to dealing with barren plateaus in various QNN developmental circumstances.
The project is undertaken in two phases. In the first phase, three different approaches are selected to deal with barren plateaus and are then evaluated against different VQA quantum circuit structures (depth, qubits and initialisation) and a random gradient landscape. In the second phase, performance of the selected methods is analysed and compared when used with several QNNs built using standard data sets.
- Status: The project was completed (October 2022)
- Publications:
- Nguyen Ngo Cong Thanh and Jacob L. Cybulski (2023): "Investigation of Barren Plateaus in Quantum Neural Network Development." Presented at 10th International Congress on Industrial and Applied Mathematics (ICIAM 2023), Waseda University, Tokyo, Japan, August 20-25, 2023.
|
Figure. Cost landscape: absence of barren plateau (left), with barren plateau (right) (Click image)
Figure. Analysis of variance for four different approaches to QNN ansatz development (Click image)
|
| 2019 |
- Project: The Application of Unsupervised-Shapelets in Clustering Time Series Data of Beer Industry
- Student: Van Thuy Tuong Nguyen (Hons Student / Deakin DISBA)
- Role: Supervisor
- Methods: Data Analytics, Dynamic u-Shapelet Discovery, Matlab
- Description:
This study proposed a novel approach to clustering unlabelled retail sales data by using unsupervised-shapelets (also called u-shapelets).
The concept of shapelets is commonly defined as the maximally discriminative subsequences of time series data that can best separate one subset from another.
The fundamental difference between shapelets and u-shapelets is that a classic shapelet technique is used primarily for classification tasks
based on labelled time series data, whereas u-shapelets deal with unlabelled time series to identify clusters that contain their own discriminative series segments.
The project therefore aimed to develop an algorithms able to discover u-shapelets in time-series
to extract their seasonal patterns, which in the context of product sales could then be used for clustering the associated brands.
Based on extracted u-shapelets, the algorithm analysed and separated beer sales of 100 beer brands into 8 clusters, which defined similarity groups of beer brands.
The process also assisted in detecting time series outliers grouped into small-size clusters, which were then removed.
We subsequently examined seasonality within clustered u-shapelets, which can assists in similarity matching of sales data collected in the future.
The study finally identified possible applications of u-shapelet clustering, which includes competitor and benchmarking analysis, as well as, time-series forecasting.
|
Figure. Time series u-shapelets used to characterise and cluster beer brands (Click image)
Figure. Similarity of beer brands based on their sales profiled by u-shapelet clustering (Click image)
|
| 2018 |
- Project: Exploration of Beer Sales Timeseries Data (USA) Using Deep Learning Techniques
- Student: Anindya Sankar Chattopadhyay (Hons Student / Deakin DISBA)
- Role: Supervisor
- Methods: Deep Learning, Tensorflow, Python
- Description:
The study is to show how deep learning techniques can be applied to marketing data set and how it can help us getting novel insights,
which are not always available using traditional machine learning techniques.
The main advantages of deep learning approach are its ability to capture sequential relationships in data, which are potentially complex and non-linear.
The study helps us to derive exploratory insights from the weekly sales transaction data, of different type of beer across USA.
The study primarily considered application of stateful and stateless LSTM, CNN and MLP deep learning algorithms to the data set.
The results show that for the USA beer sales, the CNN was the best model to predict (one week ahead) the overall sales across all brands.
However, stateful LSTM was found to perform best for predicting individual brand sales.

Figure. Model comparison
|
Figure. Weekly beers sales by brand (Click image)
Figure. Training and validation Loss and MAE for the stateless LSTM model (Click image)
|
| 2012-2017 |
- Project: A Hermeneutic Phenomenological Investigation of Experience Management in IS projects
- Student: Bardo Fraunholz (Part-Time PhD Student / Deakin DISBA)
- Role: Co-Supervisor, With: Craig Parker
- Research Tradition: Hermeneutic Phenomenology
- Methods: Interviews and Focus Groups
- Description:
This research sought to examine the issues surrounding managing the acquisition, storage and maintenance of project managers'
experience in Information Systems (IS) projects.
Understanding such issues enables project managers and organisations to identify ways of ensuring that experience from past projects could be reused.
Hermeneutic phenomenology underpinned the adopted research methodology and facilitated the analysis of the data to reveal the project managers' perceptions.
The main contribution of the thesis is the development of a comprehensive conceptual framework of IS project experience management,
which was derived from the collective views and opinions of long practising project managers.
The framework elements explain the complex processes necessary to manage the IS project experience.
It also illustrates the intricate relationships between six emergent elements: individual challenges, individual approaches,
organisational inhibitors, organisational enablers, culture and technology facilitation.
Practitioners will also benefit from the provided heuristics guiding management of the project experience, ultimately improving their outcomes.
|
Figure. Element of experience relationships (Click image)
|
| 2012-2016 |
- Project: The Role of Business Intelligence in Organisational Sensemaking
- Student: Morteza Namvar (Full-Time PhD Student / Deakin DISBA)
- Role: Principal Supervisor
- Research Tradition: Hermeneutic Phenomenology
- Methods: Interviews and Focus Groups
- Description:
As the volume of potentially useful information available to organisations grows at a rapid pace, the ensuing complexity,
fluidity and ambiguity of business situations become a serious obstacle to the effectiveness and accuracy of management decision-making processes.
Making sense of an organisational environment that is overwhelmed with the abundance of data becomes a challenge at all levels of business planning and operation.
Although several technological solutions - such as the use of business intelligence (BI) - have been previously suggested as capable of aiding executives in decision-making,
the processes of assisting business stakeholders in making sense of their organisational environment is still largely unexplored.
Against this backdrop, this thesis leverages theories of organisational sensemaking to investigate how BI can improve the process of organisational sensemaking
necessary for making quality decisions.
The results indicate that, for using BI in the process of organisational sensemaking, organisations need to support the creation and consistent
utilisation of BI identity at organisational and individual levels. Also, decision-makers need to interact with BI systems and use their own BI-generated insights.
- Publications:
- Morteza Namvar, Jacob L. Cybulski, Cynthia Su Chen Phang, Yaw Seng Ee and Kevin Tee Liang Tan (2018): "Simplifying Sensemaking: Concept, Process, Strengths, Shortcomings, and Ways Forward for Information Systems in Contemporary Business Environments." AJIS Australian Journal of Information Systems. 22.
- Morteza Namvar, Jacob Cybulski and Luckmika Perera (2016): "Using business intelligence to support the process of organizational sensemaking." Communications of the Association for Information Systems. 38(1), Paper 20.
- Morteza Namvar and Jacob L. Cybulski (2014): "BI-based organizations: A sensemaking perspective," In Proc. International Conference on Information Systems (ICIS 2014) New Zealand, Auckland.
|
Figure. Framework for BI-based sensemaking (Click image)
|
| 2012-2015 |
- Project: Business Process Affordances
- Student: Edyta Rozycki (Full-Time PhD Student / Deakin DISBA)
- Role: Principal Supervisor, Associate Supervisors: Susan Keller and Dilal Saundage
- Research Tradition: Hermeneutic Phenomenology
- Methods: Interviews and Focus Groups
- Description:
This study aims at developing an understanding of perceptions of action opportunities, also known as affordances,
offered by business processes to their participants.
Managers and employees engaged in a business process and its planning develop first-hand experience of both the benefits
of well-designed processes and the difficulties that arise when processes are not a good fit for the particular context in which they are used.
Such lived experience of business process participants manifests itself in their recollections, views and opinions,
which in this study will be collected and explored to gain insight into the business process design,
its qualities and the perceptions of process utility by all involved individuals.
To investigate such phenomena, the study adopts hermeneutic phenomenology, which is eminently suited to conducting research of personal lived experiences.
Gaining an understanding of business process perception and enactment can assist in improving the process design; its theoretical underpinning; process acceptance
by the participants and customers; and ultimately creating the connection between process design and business performance.
- Publications:
- Rozycki, Edyta, Keller, Susan and Cybulski, Jacob (2012): "Business process affordances through the lens of activity theory", in Lamp, John (eds), ACIS 2012 : Location, Location, Location : Proc. of the 23rd Australasian Conference on Information Systems 2012, pp. 1-10, ACIS, Geelong, Vic.
|
Figure. Affordance / Activity Framework (Click image)
|
| 2012-2015 |
- Project: Trust and Technology in Modern Inter-organisational Relationships: A Study in Petrochemical Industry
- Student: Arezou Pour Mirza (Full-Time PhD Student / Deakin DISBA)
- Role: Principal Supervisor
- Research Tradition: Hermeneutic Phenomenology
- Methods: Interviews
- Description:
This research seeks to provide fresh insights into the role of trust and technology in modern inter-organisational relationships (IORs).
The study highlights the importance and contribution of various aspects of inter-organisational relationships in the petrochemical industry;
however, it emphasises the role of trust and technology as pivotal to business success.
This research revealed that in turbulent sociopolitical and socio-economic environments, large companies become vital to the nation's
wealth and their survival is an imperative task, nationally and organisationally.
In this regard, management should be neutral in terms of governance, to attract and retain business partners.
This could be done by building the capacity to establish and create relationships which support trust and technological
sophistication that is suitable to cope with environmental instability.
This becomes even more important for companies within the petrochemical industry's supply chain
where such turbulent conditions are destructive and could lead firms and the countries in which they operate towards financial crisis.
- Publications:
- Mirza, Arezou Pour. "Managerial Learning from Economic Turbulent Conditions in Petrochemical Industry." British Academy of Management Conference. 2019.
|
Figure. Interdependence between trust, organisational and technological elements (Click image)
|
| 1999-2011 |
- Project: Acquiring Domain-Wide Problem-Solving Experience: Mining Multimedia Design Practices
- Student: Tanya Linden (Part-Time PhD Student / University of Melbourne)
- Role: Principal Supervisor
- Research Tradition: Hermeneutics
- Methods: Interviews and Focus Groups
- Description:
This study proposes a novel method of acquiring problem-solving knowledge from independent practitioners
who do not communicate directly but who could benefit from sharing their work experiences.
The approach relies on a facilitated process of knowledge creation and crystallisation,
which adopts and improves an established process of capturing and sharing problem-solving knowledge, known as pattern mining.
The conducted hermeneutic research emphasises reflective and introspective methodology
that results in a framework for understanding domain practices and the phenomena of knowledge creation.
- Publications:
- Tanya Linden and Jacob L. Cybulski (2010): "A Hermeneutic study of pattern mining as a knowledge creation process: Exploring multimedia design practices", Journal of Information and Knowledge Management (JIKM) 9(3), pp 263-275.
- Tanya Linden and Jacob L. Cybulski (2009): "Application of hermeneutics to studying an experience mining process", Journal of Information Technology 24(3), pp 231-250.
- Linden, Tanya and Cybulski, Jacob (2009): "Knowledge creation in an application domain: a hermeneutic study", Proc. of the 6th International Conference on Knowledge Management: Managing knowledge for global and collaborative innovations, ICKM´2009, pp. 1-13, Hong Kong, China.
|
Figure. Knowledge creation framework (Click image)
|
| 2003-2010 |
- Project: A Hermeneutic Phenomenological Investigation of Business and IT Alignment
- Student: Stas Lukaitis (Part-Time PhD Student / Deakin School of IS)
- Role: Principal Supervisor, Associate Supervisor: Lemai Nguyen
- Research Tradition: Hermeneutic Phenomenology
- Methods: Interviews and Focus Groups
- Description:
This research seeks to create a fresh understanding of the issues surrounding the relationship between business and its IT function,
so that they could both work in an effective and profitable manner - this working relationship is called "alignment".
The work is undertaken because despite the previous extensive research and publications into the nature of business / IT alignment,
there are still regularly reported examples of serious organisational difficulties caused by misalignment between business and IT.
This study uses focus groups and interviews with practitioners, senior managers and executives from both the business and IT
areas who are daily engaged with the alignment tasks and who are able to influence the organisational processes leading to effective alignment.
In attempting to adopt a fresh new understanding, previous biases and prejudices are purposefully confronted and acknowledged.
The collected data is analysed using the methodology known as hermeneutic phenomenology to reveal management perspectives on the issues that affect alignment.
The thesis main theoretical contribution, which emerged from the collective opinions and views of these practitioners,
is that there is a previously not reported key quality of this alignment called "ownership" that describes how an individual
proactively engages with their tasks and responsibilities effectively "owning" them and bringing all their abilities,
resources and energies to their solution. This ownership cannot be mandated but must be voluntarily "taken" up by an individual.
The research reveals that this ownership must be distributed throughout the organisation from the most senior executives through
to the individuals "at the coalface". Furthermore, there is a special case of this ownership that must exist within the IT function
specifically; and that ownership must exist for every business process that cumulatively represent the organisation's strategies,
business models and operations.
The remaining findings reinforce previous research that emphasise the importance of communications, shared understanding,
trust and the use of a suitable project and risk management methodology.
- Publications:
- Stas Lukaitis and Jacob L. Cybulski (2005): "The Role of Stakeholder Understanding in Aligning IT with Business Objectives", Proc. 1st International Workshop on Requirements Engineering for Business Need and IT Alignment REBNITA´2005, Paris, France, 29-30 August.
- Jacob L. Cybulski and Stas Lukaitis (2005): "The Impact of Communications and Understanding on the Success of Business / IT Alignment", in Proc. Australasian Conference on Information Systems ACIS´2005, Manly, Sydney, Australia, 30 November-2 December.
- Stasys Lukaitis and Jacob Cybulski (2004): "A Hermeneutic Analysis of the Denver International Airport Baggage Handling System", Proc. The Information Systems Foundations: Constructing and Criticising, The Australian National University, Canberra, Australia, 16-17 July 2004.
|
Figure. Maximum potential alignment (Click image)
|
| 2004-2008 |
- Project: Investigation of the Value Chain for Creative Products: A Phenomenological Study of Music Intermediaries
- Student: Belinda Moloney (Full-Time PhD Student / Deakin School of IS)
- Role: Principal Supervisor, Associate Supervisor: Lemai Nguyen
- Research Tradition: Phenomenology
- Methods: Interviews
- Description:
This project aimed to investigate the value chain for creative products,
and in particular to understand how value could be added to the creative products (such as music)
in a modern supply chain by the intermediaries (such as producers, managers and distributors) who have influence over the finished product.
The study aimed at improving the currently employed business models of a supply-driven value chain,
characteristic for industries dealing with the creative range of products.
- Publications:
- Belinda Moloney, Jacob Cybulski and Lemai Nguyen (2019): "A Phenomenological Perspective on Value Creation and Perception in Music Information Systems," In Proc. 17th International Conference on e-Society, Utrecht, The Netherlands.
- Belinda Fridey, Jacob L. Cybulski and Lemai Nguyen (2010): "Transforming value perception in music information systems", Proc. of the 16th Americas Conference on Information Systems, AMCIS´2010, ref. AMCIS-0534-2010.R1., Lima, Peru.
- Belinda Moloney, Jacob L. Cybulski and Lemai Nguyen (2008): "Value perception in music information systems", in Annette Mills & Sid Huff (eds), Proc. of the Australasian Conference on Information Systems, ACIS´2008, University of Canterbury, New Zealand.
|
Figure. Framework for understanding the perception of value (Click image)
|
| 2001-2004 |
- Project: Consideration of Stakeholder Concerns in the Evolution of Web-Enabled Services within Organizations
- Student: Pradip Sarkar (Full-Time PhD Student / Melbourne then Deakin MIS)
- Role: Principal Supervisor
- Research Tradition: Phenomenology
- Methods: Interviews and Focus Groups
- Description:
This project investigated the role of stakeholder concerns in aligning business needs of an enterprise
with requirement specifications for an information system.
A number of project objectives were explored, i.e.
development of methods for effective identification and packaging of stakeholder concerns (as experience patterns),
determining methods of generalising the collected concerns across an application domain,
and using these domain concerns in the process of aligning requirement specifications with business needs.
The project focused specifically on evolution of inter-organisational e-business systems.
- Publications:
- Jacob L. Cybulski and Pradip Sarkar (2005): "Requirements Engineering for Web-Based Information Systems", In Aybüke Aurum and Claes Wohlin (Eds), Engineering and Managing Software Requirements, Springer, Ch 15, pp 327-349.
- Pradip Sarkar and Jacob L. Cybulski (2004): "Evaluation of Phenomenological Findings in IS Research: A Study in Developing Web-Based IS", Proc. European Conference on Information Systems ECIS´2004, Turku, Finland, 14-16, 2004.
- Pradipta K. Sarkar and Jacob L. Cybulski (2003): "Analysis of Cultural Conflict in the Development of Web-Enabled Information Systems", Theerasak Thanasankit (Ed), E-Commerce and Cultural Values, Idea Group Publishing, pp 126-148.
|
Figure. Stakeholder concerns (Click image)
|
| Also supervision of several Master and Honours projects and theses. |
|
|
|
Jacob L. Cybulski
| |